팜테크(FAMTECH)
폰 미세스 등가 응력(Von Mises Equivalent Stress)이란? 예제로 이해하기(nCode, DesignLife) 본문
폰 미세스 등가 응력(Von Mises Equivalent Stress)이란? 예제로 이해하기(nCode, DesignLife)
FAMTECH 2023. 8. 24. 10:45
목차
"관련제품 문의는 로고 클릭 또는 공지사항의 연락처를 통해 하실 수 있습니다."
폰 미세스 등가 응력(Von Mises Equivalent Stress)이란?
폰 미세스 등가 응력(Von Mises Equivalent Stress)은 3차원 응력 상태를 하나의 스칼라 값으로 표현하는 방법 중 하나입니다. 이는 구조물이나 부품의 파괴 가능성을 예측하는 데에 유용하게 사용됩니다. 실제 3차원 텐서 응력으로 Failure를 예측하기에는 복잡하여서 폰 미세스라는 분이 3차원 응력 값을 스칼로(Scalar)로 표현하는 방법을 고안 했고 실제 시험을 통해 이를 증명하였습니다.
이해를 돕기 위해 간단한 예제를 통해 설명해보겠습니다.
예를 들어, 어떤 금속 막대가 두 점 사이에 힘을 받아 늘어나거나 줄어들게 될 때를 상상해봅시다. 이 때 막대의 끝에는 힘이 가해지는 점이 있고, 반대쪽 끝에는 고정된 지지점이 있다고 가정합시다. 조건은 아래와 같습니다.
- 힘의 크기와 방향: 막대에 힘이 가해지는 크기와 방향이 주어집니다.
- 막대의 크기와 형상: 막대의 길이, 단면적, 형상 등이 주어집니다.
- 재료 특성: 막대가 만들어진 재료의 강도, 탄성 계수 등의 물리적 특성이 주어집니다.
이제 폰 미세스 등가 응력을 계산해보겠습니다. 3차원 응력 텐서는 주로 6개의 구성 요소로 표현됩니다.

xx, yy, zz, xy, yz, zx 방향의 응력 구성 요소입니다. 이들 응력 요소들은 힘, 길이, 단면적, 재료 특성 등에 따라 계산됩니다. xx, yy, zz는 Normal Stress이고 xy, yz, zx는 Shear Stress입니다.
폰 미세스 등가 응력을 계산하기 위한 수식은 다음과 같습니다

막대에 x축 방향으로 10N의 힘이 가해지고, y축과 z축 방향으로는 힘이 가해지지 않는다고 가정합니다. 그리고 x, y, z 방향의 길이와 단면적이 모두 동일하다고 가정하겠습니다. 이러한 조건에서 응력 텐서는 다음과 같이 나타낼 수 있습니다.


위에서 A는 단면적입니다.
이렇게 계산한 폰 미세스 등가 응력은 단면적 A에 반비례하는 값으로, 막대의 단면적이 작을수록 응력이 증가합니다. 이 값은 막대가 어떤 조건에서 파괴될 가능성이 있는지를 평가하는 데 사용됩니다.
이렇게 구해진 폰 미세스 등가 응력을 재료가 가진 응력의 임계치와 비교를 합니다. 그리고 임계치 보다 등가 응력이 낮으면 해당 시편은 파괴될 가능성이 낮다고 판단하고 설계를 진행 할 수 있습니다.
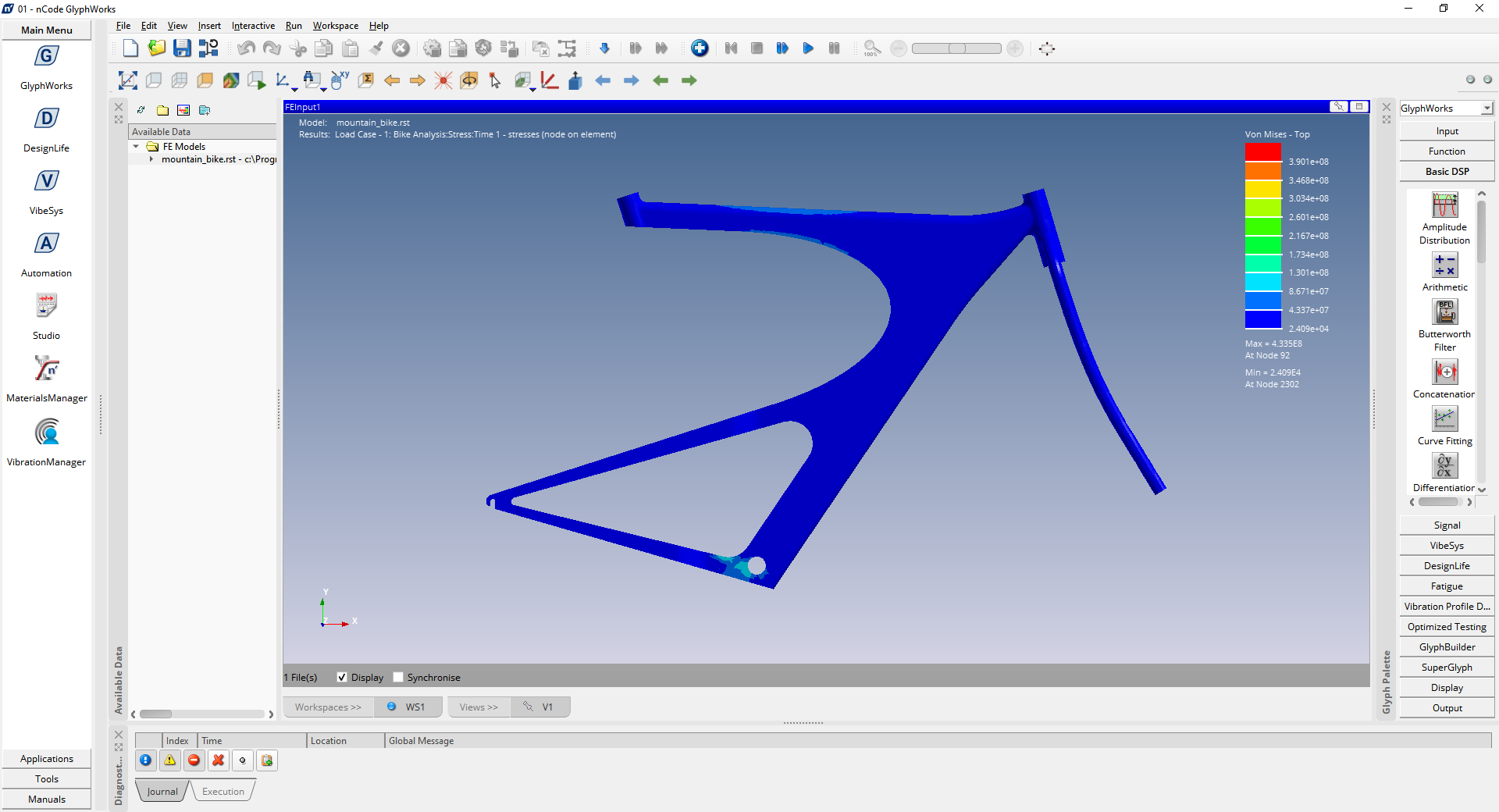
nCode에서 폰 미세스 등가 응력 확인하기

위 화면은 팜테크에서 제공하는 nCode DesignLife 소프트웨어 화면 입니다. 입력 값은 자전거 거치대 파트를 Ansys 툴을 사용해서 FEA 분석을 진행하였고 해당 값을 nCode에서 출력한 것입니다. Von Mises를 이미지로 시각화 해서 Magnitude 정보를 알려줍니다.
시편의 하단이 하늘색으로 Von Mises의 값이 크게 나옴을 알 수 있고 해당 부분이 취약함을 알 수 있습니다.
nCode에서는 해당 입력 값을 이용해서 가상의 Stress을 첨가할 수 있습니다. 그리고 그에 따른 Damage 분석을 가능하게 하는 Post Analysis 툴입니다.
DIC 장비로 폰 미세스 등가 응력 측정(Digital Image Correlation)

VIC-3D 9 시스템은 표면 형태, 변형, 변형률, 진동 등을 비접촉 방식으로 전체적으로 측정하는 완전한 솔루션을 제공하는 시스템입니다. 이 시스템의 핵심은 VIC-3D 디지털 이미지 상관관계(DIC) 소프트웨어와, 스테레오 방식으로 장착된 디지털 카메라에서 이미지를 취득하고 분석하는 VIC-Snap 데이터 취득 소프트웨어로 구성됩니다. 생물학적 조직의 변형 측정부터 터빈 엔진 부품의 동적 진동 측정에 이르기까지, VIC-3D는 복잡한 기계적 시험 응용 분야를 다룰 수 있습니다.
측정 가능 값 리스트
• 3D surface shape profile: Cartesian and cylindrical coordinates
• 3D displacements (u,v,w, dR, dZ, dθ, etc.)
• 3D strain tensor (Exx, Eyy, Exy, e1, e2, Tresca, von Mises, etc.)
○ Tensor Types: Engineering, Biot, Lagrange, Hencky (log), Euler-Almansi, Log, Euler-Almansi
• 3D velocities & strain rates
• 3D Operational Deflection Shapes (ODS) – requires FFT module
• 3D Accelerations – requires FFT module
• Analog data (via DAQ input)
• User-defined: enter your own formula to create new variables, such as engineering stress during elasticity
해당 내용과 관련해서 팜테크에서 교육 프로그램, 측정/분석 용역, 장비를 제공하고 있습니다. 관심 있으시면 아래 홈페이지 또는 연락처를 통해 문의 주시면 됩니다. :)
https://famtech.co.kr/sub04/01_01.php
교육일정및신청(주)팜테크
education schedule 교육일정및신청 HOME > 교육 > 교육일정및신청
famtech.co.kr


