팜테크(FAMTECH)
[실습]스팟웰딩과 파손 분석(Spot Welding, Damage, Failure, 용접) 본문
목차
"관련제품 문의는 로고 클릭 또는 공지사항의 연락처를 통해 하실 수 있습니다."
스팟웰딩(Spot Welding)이란?

스폿 용접은 두 개의 금속 조각을 만나는 지점에 작은 영역적인 용접을 수행하는 용접 공정입니다. 이 공정에서는 두 조각의 금속 표면을 강하게 압착한 다음, 그 위에 전기 접점을 생성하여 금속을 녹이고 결합시킵니다. 이로써 작은 지점에서 금속 조각이 용접되며, 강력한 연결이 형성됩니다.
Spot Welding은 주로 금속 시트를 함체로 사용하는 자동차 산업 등에서 널리 사용됩니다. 자동차의 차체 부품을 만들거나 조립할 때, 금속 시트를 스팟 용접하여 안전하고 견고한 연결을 형성하는 데 사용됩니다. 또한 전기 제품의 제조 과정에서도 배터리 팩, 전선 등을 연결하는 데에도 적용될 수 있습니다.
스팟 용접은 고열과 전기 접촉을 사용하기 때문에 안전 조치가 필요합니다. 주로 로봇화된 시스템에서 수행되며, 정확하고 일관된 용접을 보장하기 위해 컴퓨터 제어 시스템과 함께 사용됩니다.
nCode DesignLife로 Damage 분석하기

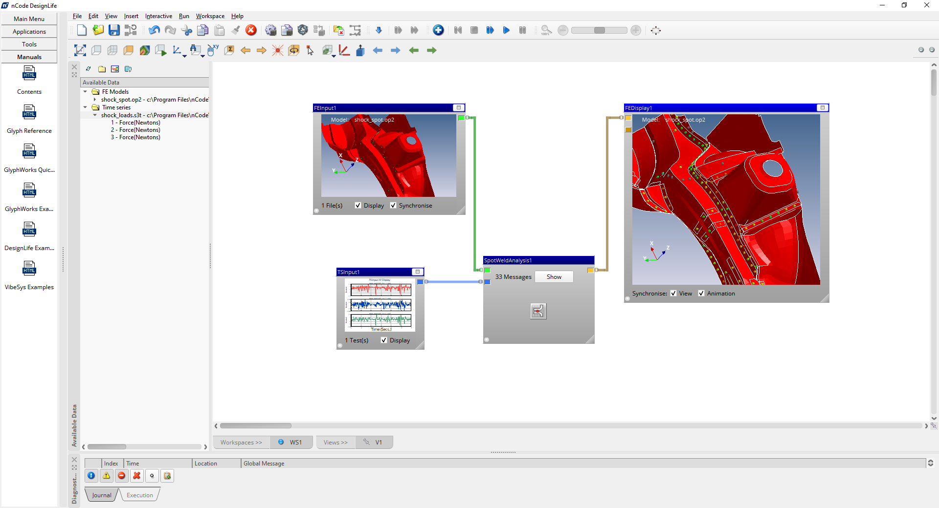
그림은 팜테크에서 제공하는 ncode DesignLife 소프트웨어 화면입니다.
이번 실습에서는 Spot 용접을 한 시편의 피로 수명(Fatigue Life)를 분석하는 작업을 할 것입니다. 해당 시편은 차량의 바퀴 주변 Bodywork의 파트 입니다. 입력 값으로 사용된 FEA 값은 NASTRAN 소프트웨어 op2 파일입니다. 그리고 세 방향에서 들어오는 힘을 Newton으로 측정하여 입력으로 넣었습니다.
위와 같이 구성된 DesignLife Flow를 사용해서 위 입력값에 의한 Damage를 출력 해보겠습니다.
시편에 들어가는 재료와 로드는 "SpotWeldAnalysis" 라 불리는 모듈에서 실시 합니다.

해당 그림에서 마우스 우클릭을 하면 그림과같이 Material Mapping과 Load Mapping을 설정할 수 있습니다. Material에는 용접에 사용되는 너겟(Nugget)과 위, 아래 판의 재료를 입력해줍니다. Load는 기존의 입력으로 사용된 Load를 입력해주면 됩니다.

최종적으로 위 그림과 같이 Spot Welded 포인트들의 Damage를 Hotspot 형식으로 생각으로 표현 해줍니다. 포인트는 위치 정보를 가지고 있고 어느 지점의 Spot이 가장 Damage를 많이 받는 지를 분석할 수 있습니다.
관련해서 소프트웨어 문의 및 교육에 관심 있으시면 아래 로고 클릭 하셔서 홈페이지로 문의 주시면 됩니다.


