팜테크(FAMTECH)
[랜덤진동시험] 중심극한정리 이론이란? 랜덤 진동과의 관계(Central Limit Theorem, Random Vibration Testing) 본문
[랜덤진동시험] 중심극한정리 이론이란? 랜덤 진동과의 관계(Central Limit Theorem, Random Vibration Testing)
FAMTECH 2023. 9. 19. 08:32
목차
"관련제품 문의는 로고 클릭 또는 공지사항의 연락처를 통해 하실 수 있습니다."
[랜덤진동시험] 중심극한정리 이론이란?
중심극한정리(Central Limit Theorem)는 통계학에서 중요한 개념 중 하나로, 여러 개의 독립적인 무작위 변수(random variables)의 합 또는 평균이 특정 조건 아래에서 정규분포(Normal distribution)에 가까워진다는 원리를 설명하는 이론입니다. 이를 쉽게 이해하기 위해 아래 예제와 함께 설명하겠습니다.
예제 1: 동전 던지기
가장 간단한 중심극한정리의 예시 중 하나는 동전 던지기입니다. 우리가 공정한 동전을 N번 던질 때, 앞면(heads)이 나오는 횟수를 q라고 합시다. 그렇다면 q는 다음과 같이 계산됩니다.

여기서 P(q)는 q번의 앞면이 나오는 확률을 나타냅니다. 이 확률 분포를 이항 분포(Binomial distribution)라고 합니다. 그런데 중심극한정리에 따르면, N번의 동전 던지기를 여러 번 반복하고 그 합을 구한다면 이 분포는 N이 커질수록 정규분포와 유사해집니다. 아래는 N=6일 때, 이항 분포와 정규분포를 비교한 그림입니다.

이 그림에서 보듯이, N이 증가할수록 이항 분포와 정규분포 간의 유사성이 더 커집니다. 중심극한정리는 이렇게 여러 개의 독립적인 사건의 합이 정규분포를 따른다는 흥미로운 현상을 보여줍니다.
예제 2: 무작위 변수의 평균
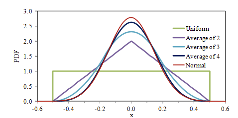
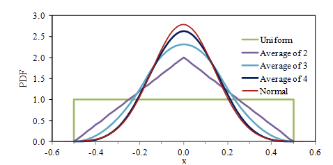
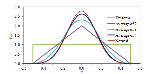
또 다른 예시는 -0.5부터 0.5 사이에서 균일하게 분포된(random uniform) 무작위 변수 x의 평균을 생각해봅시다. 이 변수는 어떤 측정의 불확실성 범위를 나타낼 수 있습니다. 이 예제에서도 중심극한정리를 확인할 수 있습니다.
아래 그림은 여러 개의 무작위 변수 x를 더한 평균의 확률밀도함수(PDF)를 보여줍니다.

이 그림에서는 변수들을 더해가면서 평균을 계산한 결과를 보여줍니다. 초기에는 정규분포와 차이가 있지만, 변수의 개수가 증가함에 따라 정규분포에 점점 가까워지는 것을 볼 수 있습니다.
중심극한정리의 핵심 포인트는, 독립적인 무작위 변수를 많이 더하거나 평균을 내면 이들의 분포가 정규분포로 수렴한다는 것입니다. 이는 통계학과 데이터 분석에서 실제로 매우 유용하게 활용되며, 다양한 현상을 모델링하고 예측하는 데 중요한 개념 중 하나입니다.
중심극한정리과 랜덤 진동과의 관계
랜덤 진동은 주로 시간에 따른 진동 패턴을 다루며, 이러한 진동 패턴은 무작위한 변동성을 가집니다. 중심극한정리는 여러 독립적인 무작위 변수의 합 또는 평균이 정규분포를 따른다는 원리를 제시합니다. 따라서 랜덤 진동에서 발생하는 무작위한 변동성은 중심극한정리를 통해 정규분포로 근사할 수 있습니다.
실제로, 많은 자연 현상에서 랜덤 진동이 발생하며, 이러한 랜덤 진동을 통계적으로 분석할 때 중심극한정리를 활용하여 정규분포를 가정하고 모델링하는 것이 일반적입니다. 이렇게 모델링하면, 통계적인 방법을 사용하여 랜덤 진동의 특성을 더 쉽게 이해하고 예측할 수 있습니다. 따라서 중심극한정리는 랜덤 진동을 다루는데 유용한 도구 중 하나로 활용됩니다.
아래 그림은 팜테크에서 제공하는 VR사의 Vibration Research 소프트웨어 화면입니다. 랜덤 진동 시험을 PSD(Power Spectral Density) 프로파일을 이용해서 제어하고 있습니다. 이때 화면의 하단이 확률 밀도 함수에 대한 그래프입니다. 그림과 같이 시간이 진행되고 랜덤 진동이 정규 분포(Normal Distribution)을 따름을 확인할 수 있습니다.

관련해서 하드웨어/소프트웨어 문의 및 교육에 관심 있으시면 아래 로고 클릭 하셔서 홈페이지로 문의 주시면 됩니다.
'기초이론 > 동해석(진동,Vibration)' 카테고리의 다른 글
| Torque와 RPM을 사용하여 Power계산하기(Shaft, 토크, 파워, 스트레인게이지, 측정 장비) (0) | 2023.09.26 |
|---|---|
| [랜덤 진동 시험] 확률 구간과 신뢰 수준, PSD와의 관계(Random Vibration, Confidence Interval, Level) (0) | 2023.09.21 |
| 랜덤 진동 시험과 Kurtosis 설정(Random Vibration Test) (0) | 2023.09.07 |
| 랜덤 진동 시험과 가우시간 분포(Random Vibration Test, Gaussian Distribution, Normal) (0) | 2023.09.06 |
| 낙하 충격시험기란?(Drop Shock Test Machine, Packaging, 포장 운송시험, 규격) (0) | 2023.08.24 |


